Mechanischer Aufbau
Einerseits sollte es ein Gerät zum Experimentieren werden. Die einzelnen Baugruppen sollten schnell austauschbar sein um schrittweise Verbesserungen zu ermöglichen. Außerdem sollte Platz für Erweiterungen vorhanden sein. Andererseits sollte es ein robustes und praxistaugliches Gerät werden, das man auch mal portabel verwenden kann. Aus diesen Gründen wurde ein modularer Aufbau in einem 19 Zoll Industriegeäuse durchgeführt, das eigentlich für den Einbau von Leiterplatten der Größe 160 x 100 mm vorgesehen ist.

Es wurden von der Funktion her kleine Module aufgebaut. Also immer nur ein Oszillator, ein Mischer oder ein Filter pro Leiterplatte. Das Format 160 x 100 mm ist dafür viel zu groß, die Leiterplatten wurden deshalb zwar 100 mm hoch aber meist nur 30, 40 oder 50 mm lang ausgeführt. So passen jeweils 3 oder 4 in einen Slot. Alle Baugruppen werden mit 12 Volt versorgt, diese stammen aus einem Netzteil oder bei portabel Betrieb aus einem Akku. Jedes Modul erzeugt sich daraus per Festspannungsregler die benötigten Spannungen, meist 9 oder 5 Volt. Der Anschluß der Betriebsspannungen erfolgt über Schraubklemmen, die Signalleitungen werden aus Gründen der Kontaktsicherheit gelötet. Um die Leiterplatten bei häufigem An- und Ablöten zu schonen, werden dafür Lötösen genutzt. Bedienelemente und externe Anschlüsse werden auf schmale Slotbleche gesetzt. Bei Erweiterungen oder Wegfall von Elementen muss daher nur dieses Slotblech geändert werden, die Front sieht immer sauber aus und enthält keine ungenutzten Löcher oder Durchbrüche.
Blockschaltbild
Das Blockschaltbild zeigt die Aufteilung des Geräts in die einzelnen Module und den Signalweg beim Empfang und beim Senden. Die beim Senden und beim Empfang benötigten Module sind schwarz dargestellt, die nur beim Senden benötigten violet und die nur beim Empfang benötigten grün. Der Signalverlauf ist durch Pfeile dargestellt. Die Frequenzangaben bei den Pfeilen entsprechen den Frequenzen, die beim Senden oder Empfangen eines 1 kHz Signals bei 3,700 MHz/LSB auf den entsprechenden Leitungen vorkommen.

Der Sende-/Empfangsumschalter versorgt jeweils nur die zum Senden oder Empfang benötigten Module mit der Betriebsspannung und schaltet die Antennenbuchse auf den Senderausgang bzw. den Empfängereingang. Senderausgang und Empfängereingang sind über die Frontplatte mit BNC-Kabeln mit dem Sende-/Empfangsumschalter verbunden. So lassen sich zu Experimentierzwecken z.B. zusätzliche Filter in den jeweiligen Signalweg einschleifen oder man kann getrennte Sende- und Empfangsantennen verwenden.
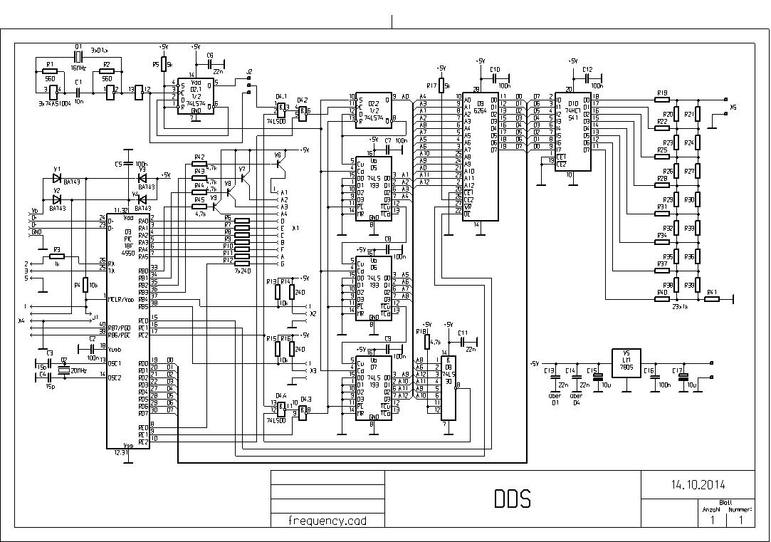
DDS
Wie schon oben erwähnt, wurde die DDS aus Standardschaltkreisen aufgebaut. Um den Bauelemente- und Verdrahtungsaufwand zu verringern, wurde das übliche Verfahren der DDS etwas modifiziert. Normalerweise wird entsprechend dem Zählerstand im Phasenregister ein Wert aus der Sinustabelle (die in diesem Fall ein Festwertspeicher sein kann) entnommen und an den DA-Wandler übergeben. Der Zählerstand des Phasenregisters wird dabei je nach eingestellter Frequenz mit jedem Takt um einen bestimmten Wert erhöht. Dafür ist ein Addierer notwendig. Um diesen einzusparen, bin ich anders vorgegangen. Das Phasenregister (was genaugenommen jetzt die Bezeichnung Phasenregister nicht mehr verdient) wird mit jedem Takt um 1 erhöht. Entsprechend dem Zählerstand im Phasenregister wird ein Wert aus einem RAM, der eine modifizierte Sinustabelle enthält, entnommen und an den DA-Wandler übergeben. Die eigentliche Sinustabelle ist im Programmspeicher des Controllers abgelegt und wird beim Start und bei jedem Frequenzwechsel in modifizierter Form in den RAM übertragen.
Bei der niedrigsten einstellbaren Frequenz (die auch dem kleinstmöglichen Frequenzschritt entspricht) wird die Sinustabelle 1:1 in den RAM übertragen. Hier ist nun also eine volle Sinuskurve abgebildet. Bei der nächst höheren Frequenz wird jeder zweite Wert aus der Sinustabelle in den RAM übertragen. Jetzt stehen also im RAM zwei volle Sinuskurven. Bei der wiederum nächst höheren Frequenz wird jeder dritte Wert übertragen, was drei Sinuskurven im RAM ergibt und so weiter und so fort. Der oben erwähnte Addierer ist also in Software realisiert.
Nachteil dieser Modifikation ist, das mit jedem Frequenzwechsel die gesamte Sinustabelle in den RAM übertragen wird, was einige Millisekunden dauert. Außerdem tritt ein Phasensprung auf. Für den Anwendungsfall der Frequenzeinstellung ist das jedoch nicht von Bedeutung.

Die Sinustabelle enthält 8000 Werte und wird mit 8 MHz getaktet. Somit beträgt die kleinste Frequenz und der kleinst mögliche Freqeunzschritt 1 kHz. Die höchste mögliche Freqeunz ist entsprechend dem Abtasttheorem kleiner als 4 MHz. Da die höchste zu erzeugende Frequenz 3,8 MHz - 455 kHz = 3,345 MHz beträgt, sind schon relativ steilflankige Filter am Ausgang nötig.
Ein PIC-Controller übernimmt die optische Abtastung eines Zahnrades zur Frequenzverstellung (72 Schritte pro Umdrehung), die 4-stellige 1 kHz-genaue Anzeige der Frequenz und die Übertragung der modifizierten Sinustabelle in den RAM. Für letzteres wird das Phasenregister auf 0 gesetzt, vom Controller getaktet und mit jedem Takt ein Wert übertragen.
Die RS232-Schnittstelle und der USB-Anschluß des Controllers sind verdrahtet, werden aber derzeit nicht genutzt.
Geregelter 437 kHz Oszillator
Der ursprüngliche 437 kHz Oszillator war ein frei schwingender LC-Oszillator. Er entsprach im wesentlichen der unten stehenden Schaltung ohne die PIC-Controller, die Spannung vom Poti wurde direkt zur Abstimmung mittels Kapazitätsdiode verwendet. Die Frequenzvariation betrug etwa 5 kHz. Er erwies sich jedoch als nicht ausreichend frequenzstabil, die Drift betrug selbst nach längerer Einlaufzeit +/- 150 Hz.
Es kam also der Gedanke, die Frequenz mit einem Controller zu messen und entsprechend nachzuregeln. Die Wahl fiel auf einen PIC-Controller, weil ich diese vorrätig hatte und ich sie schon in anderen Projekten verwendet hatte. Jeder andere Typ hätte es sicher genauso getan. Zwei Controller wurden es letztendlich, da die Zahl der Anschlüsse der vorhandenen 8-beinigen PIC nicht ausreichte und sich so die Programmierung vereinfachte.

Der erste Contorller stellt nur die Torzeit für den Freqenzzähler von genau einer Sekunde zur Verfügung. Der zweite misst die Frequenz, vergleicht sie mit der Sollfrequenz und regelt den Oszillator, in dem er in Abhängigkeit vom Ergebnis C5 lädt oder entlädt.
Mit dem Potentiometer kann die Sollfrequenz verändert werden, je nach Spannung an Pin 5 von D2 beträgt sie 437 kHz +/- 512 Hz. Vom möglichen Spannungshub an der Kapazitätsdiode V7 von etwa 3 Volt wird nur etwa 1 Volt ausgenutzt, dadurch kann die Frequenzänderung in Abhängigkeit der Lade- bzw. Entladezeit als linear angesehen werden. Durch eine entsprechende Anpassung der Lade- bzw. Entladezeit an die Freqeunzabweichung wird die Sollfrequenz in wenigen Schritten erreicht.
In der Praxis schwankt die Frequenz um +/- 1 Hz, eine Drift wurde im normalen Betrieb selbst kurz nach dem Einschalten nicht beobachtet, es wurden aber auch keine gezielten Messungen bei Betriebsspannungsabweichungen oder Temperaturänderungen vorgenommen. Die Mittenfrequenz von 437 kHz wird durch Einstellen des Potentiomenters in die Mittelstellung mit einem Fehler von +/- 10 Hz getroffen, auch für SSB ausreichend, zumindest wenn man die Stimmlage des Gesprächspartners nicht kennt.
Seitenbandfilter
Das alte Seitenbandfilter erfüllte seinen Zweck. Allerdings war die Unterdrückung des jeweils anderen Seitenbandes ungenügend. Dies äußerte sich darin, das im Sendesignal bei Eintonaussteuerung die Spiegelfrequenz sichtbar war, erkennbar als Welligkeit in der Amplitude.
Das neue Filter sollte zumindest von der Seitenbandunterdrückung her die Erfüllung der gesetzlichen Forderung (99,5 Prozent (nach DARC/Moltrecht Amateurfungklehrgang 99 Prozent) der abgestrahlten Leistung innerhalb der zulässigen Bandbreite, in diesem Fall 2,7 kHz) sicherstellen. Es wurde ein 6-kreisiges Filter entworfen, dabei werden jeweils 2 Kreise zu einem Bandfilter zusammengefasst. Die Schaltung wurde mit LT-Spice simuliert, als Laboraufbau erprobt und als Leiterplatte aufgebaut. Für die Filterspulen wurden Schalenkerne mit Abgleichkernen verwendet. Der Abgleichbereich dieser Kerne ist mit +/- 0,5 KHz bei einer Sollfrequenz von 16,4 kHz nicht gerade groß. Trotz auf Gleichheit der Kapazität ausgesuchter Kondensatoren waren mehrere Versuche notwendig, bis die richtige Windungszahl ermittelt war.
Parallel zu den Schwingkreisen wurden 1 kHz-Wiederstände vorgesehen, mit denen durch Stecken eines Jumpers die Filterkreise bedämpft werden können. So ist es möglich, nach Anbringen des Abschirmgehäuses und bei eventuellen späteren Abgleicharbeiten die Spulen abzustimmen. Dabei werden alle Kreise bis auf einen durch Stecken des Jumpers bedämpft, der verbleibende Kreis kann dann abgeglichen werden.

Die ermittelten Filterkurven, zum Vergleich wurde die Kurve des alten Filters mit abgebildet. Die simulierte und die endgültig erreichte Filterkurve stimmen recht gut überein. Die -3 dB-Bandbreite beträgt etwa 1,7 kHz, sie ist also recht schmal. Ob das die Verständlichkeit zu sehr beeinträchtigt muss die Praxis zeigen.

Das fertige Filter:

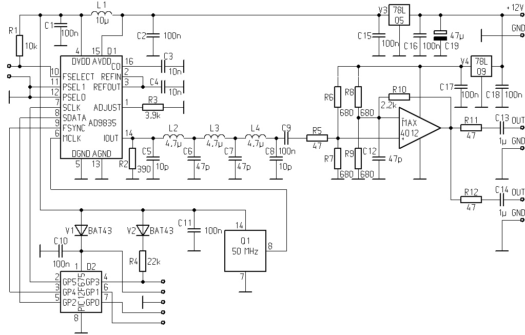
DDS für 80 m, 40 m und 20 m
Die DDS wird diesmal mit dem DDS-Chip AD9835 von ANALOG DEVICES aufgebaut. Bei einem Grundtakt von 50 MHz erlaubt er Ausgangsfrequenzen bis etwa 20 MHz. Die handwerkliche Herausforderung besteht hier im Auflöten des 18-beinigen SMD-Chips mit nur 0,65 mm Pinabstand. Die 50 MHz werden von einem Quarzoszillator erzeugt. Auf dem Board ist außerdem ein Tiefpass 7. Ordnung aufgebaut. Ein sich anschließender HF-Verstärker kompensiert zumindest teilweise den Spannungsabfall des Ausgangssignals bei höheren Frequenzen.

Die Steuerung des DDS-Chips übernimmt ein PIC-Controller PIC18F4550. Dieser übernimmt außerdem die Ansteuerung einer bis zu 9-Stelligen 7-Segmentanzeige im Multiplexbetrieb. Davon werden hier nur 6 Stellen genutzt, die Ausgänge der Digittreiber der verbleibenden 3 Stellen dienen der Ansteuerung des Bandfilterumschalters. 2 Eingänge tasten über einen CMOS-Schmitttriggerschaltkreis den optischen Drehgeber (wieder ein Eigenbau, mit mechanischer Rastung) zur Frequenzeinstellung ab.

3 weitere Eingänge dienen der Abfrage von 3 Tasten zur Bandumschaltung.
Da im 20 Meter Band, im Gegensatz zum 80- und 40 Meter Band, das obere Seitenband verwendet wird, wird in der neuen Softwareversion bei der Freqeunzeinstellung nun auch die Stellung des Seitenbandumschalters berücksichtigt.
Ein Analogeingang misst in kurzen Intervallen die Betriebsspannung vor dem Spannungsregler. Sinkt diese unter 9 Volt, werden die zuletzt auf den jeweiligen Bändern eingestellten Frequenzen und das zuletzt eingestellte Band im EEPROM des PIC abgespeichert. Dadurch können die beim Ausschalten eingestellten Frequenzen beim nächsten Einschalten zurückgelesen werden.
Zur Zeit nur über die RS232-Schnittstelle zu erreichen ist eine Wobbelfunktion. Dabei wird, ausgehend von der zuletzt eingestellten Frequenz, die Frequenz in frei wählbarer Schrittweite erhöht. Nach 200 Schritten wird wieder bei der zuletzt eingestellten Frequenz angefangen. Die Frequnzumschaltung erfolgt durch Einschreiben der neuen Frequenz in das jeweils unbenutzte Frequenzregister des DDS-Chips und anschließendes Umschalten des FSELECT-Eingangs auf dieses. Dadurch ist eine saubere Umschaltung ohne Phasensprünge möglich. An einem PIC-Ausgang ist die Abnahme eines Synchronimpulses für die Darstellung auf einem Oszillographen möglich. Diese Funktion soll dem Abgleich der notwendigen neuen Bandfilter dienen.
Die Frequenzeinstellung erfolgt in 1 kHz-Schritten. Über einen Analogeingang ist später eventuell eine Feinverstellung möglich, welche vorerst weiter durch den oben beschriebenen 437 kHz Oszillator übernommen wird. Durch die 6. Stelle der 7-Segmentanzeige, die jetzt noch immer "0" anzeigt, ist dann zumindest eine Anzeige in 100 Hz-Schritten möglich.
Später könnte das DDS-Board unverändert die Erzeugung der 10,7 MHz ZF eines UKW-Funkgeräts übernehmen. Ein zweites Board für Experimente in dieser Richtung wurde schon aufgebaut. Das NF-Signal wurde mit einer Abtastfrequenz von 10 kHz AD-gewandelt und das Ausgangssignal dementsprechend frequenzmoduliert. Die Frequenzumschaltung erfolgt wie bei der Wobbelfunktion. Um Oberwellen zu erzeugen wurde der Ausgang mit einer Diode kurzgeschlossen und über einen Abschwächer an den Antenneneingang eines UKW-Rundfunkempfängers angeschlossen. Sprache wurde gut verständlich übertragen.
Bandfilter für 80 m, 40 m und 20 m
Um nach der Mischung der Zwischenfrequenz von 455 KHz mit der Frequenz von der DDS die endgültige Sendefrequenz zu gewinnen, wird ein neues umschaltbares Bandfilter benötigt.

Die Umschaltung der Bandfilter erfolgt über Dioden. Da die Signalpegel niedrig sind und die Ankopplung niederohmig ist, reicht es, die Dioden, die sperren sollen, stromlos zu schalten. Bei Betrieb am oberen Bandende beträgt der Abstand der Spiegelfrequenz zum unteren Bandende im 80 Meter Band 610 kHz, im 40 Meter Band 710 kHz und im 20 Meter Band 560 kHz. Relativ gesehen betragen die Abstände 17 Prozent, 10 Prozent und 4 Prozent. Im 80 und 40 Meter Band ist die Dämpfung der Spiegelfrequenz mit über 40 dB ausreichend, im 20 Meter Band ist sie auf Grund des geringen relativen Abstands mit weniger als 30 dB ungenügend. Trotz dem ist das 20 Meter Filter nicht überflüssig, es wird aber erst nach einem Umbau auf 10,7 MHz Zwischenfrequenz so richtig zum Einsatz kommen. Die Quarze für erste Experimente mit Ladderfiltern sind jedenfalls schon da.
Die Bandfilter für den Empfänger unterscheiden sich von den Sendebandfiltern lediglich in der Dimensionierung einiger Bauelementewerte. Zu Lasten der Spiegelfrequenzunterdrückung wurde die Verstärkung und damit die Eingangsempfindlichkeit des Empfängers erhöht.
Endstufe
Als Endstufe kam bisher eine selbt entworfene Gegentaktendstufe mit zwei MOSFET's zum Einsatz. Auf 80 Meter brachte sie eine Leistung von reichlich 2,5 Watt, was für die Vollaussteuerung der 50 Watt PA ausreichte. Auf 40 Metern und vor allem auf 20 Metern war die Ausgangsleistung jedoch nicht ausreichend. Auf 40 Metern lies sich dies zumindest Teilweise noch durch Erhöhung des Eingangssignals ausgleichen, auf 20 Metern war dies nicht mehr der Fall. Eine Behebung dieses Problems hätte erheblichen Änderungsaufwand bedeutet.
Der Einfachheit halber kam deshalb eine im Funkamateur 1/2 2016 vorgestellte Endstufe zum Einsatz. Diese ist als Bausatz im FA-Onlineshop erhältlich. Da die Verstärkung dieser Endstufe nur 23 dB beträgt, kommt davor noch eine Treiberstufe mit dem MAX 4012 zum Einsatz. Diese war noch von früheren Endstufenexperimenten fertig aufgebaut vorhanden.
Sendetiefpässe
Die Dimensionierung der Sendetiefpässe erfolgte nach http://dk4sx.darc.de/txtp.htm. Die Spulen wurden auf T 50-2 Amidon Eisenpulverringkerne gewickelt. Für die Kondensatoren wurden Glimmerkondensatoren verwendet, wobei versucht wurde, sich den Werten aus dem oben genannten Dokument durch parallelschalten von jeweils zwei käuflich erhältlichen Werten anzunähern. Die Umschaltung erfolgt mit Relais


Die Grenzfrequenzen könnten jeweils noch etwas niedriger sein, die Dämpfung für die 3. Harmonische ist aber in jedem Falle ausreichend und die 2. Harmonische ist durch den Gegentaktbetrieb der Endstufe ohnehin nicht groß.
Durch den EMV-mäßig günstigeren Aufbau (Treiberstufe und Endstufe in SMD-Technik, Ausgangstiefpässe mit Ringkernen statt Luftspulen) ist die Neigung des Sendetrakts zur Selbsterregung wesentlich geringer als bisher, so dass ein bisher benötigtes zusätzliches Abschirmblech zwischen Frequenzaufbereitung und Endstufe weggelassen werden konnte.
Auf 80 Metern und 40 Metern ist der Transceiver nun einsatzbereit, ein erstes QSO auf 40 Metern wurde durchgeführt. Die Empfindlichkeit des Empfängers ist ausreichend. Europaweiter Empfang ist gut möglich, auch DX aus Nordafrika, selbst Stationen aus den USA waren vereinzelt schwach zu empfangen.
Auf einen Einsatz auf 20 Metern wurde auf Grund der unzureichenden Spiegelfreqeunzunterdrückung bisher verzichtet.
Neues Konzept mit 10,7 MHz ZF
Der Transceiver hat in seiner derzeitigen Form noch einige Schwächen. Dies sind zum einen die zu geringe Spiegelfrequenzunterdrückung im 20 Meter Band, die aus der niedrigen Zwischenfrequenz von 455 kHz resultiert. Zum anderen treten beim Empfang einige Stör- und Pfeifstellen auf, die durch die dreimalige Freqeunzumsetzung und durch den 15/18 kHz-Oszillator entstehen. Aus diesem Grund entstand ein neues Konzept mit nur noch 2 Frequenzumsetzungen und einer ZF von 10,7 MHz.

Wie schon im ersten Blockschaltbild sind die beim Senden und Empfang beteiligten Module schwarz, die nur beim Senden benötigten violet und die nur beim Empfang benötigten Module grün dargestellt. Das Ladder-Filter wird für Senden umd Empfang verwendet.
Da die Frequenz nur noch zwei mal umgesetzt wird entfallen einige Baugruppen. Neben dem Ladderfilter kommen der ZF-Verstärker für 10,7 MHz und das Modul für die Erzeugung der Träger für das obere und untere Seitenband hinzu. Von den Mischern können einige weiter verwendet werden.
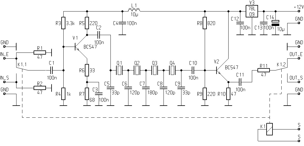
Trägerfrequenzoszillator
Als Trägerfrequenzoszillator kommt eine DDS-Baugruppe mit dem AD9835 zum Einsatz. Die Trägerfrequenzen für oberes und unteres Seitenband werden nach dem Anlegen der Betriebsspannung einmalig durch einen PIC-Controller zum AD9835 übertragen, die Auswahl der Frequenz erfolgt dann über den FREQSEL (Frequenz Select) Eingang. Das Ausgangssignal wird durch einen steilflankigen Tiefpass von unerwünschten Frequenzen befreit und durch einen MAX4012 auf einen Pegel von etwa 1,7 Volt effektiv angehoben.

Die Baugruppe wurde bis auf den 50 MHz-Oszillator, Steckerleisten, Klemmleisten und Lötösen komplett in SMD-Technik aufgebaut. Einerseits um die Störstrahlung zu minimieren, andererseits als "Übung" in dieser Technik.
Von dieser Seite relativ unscheinbar:

Die andere Seite:

Ladderfilter
Das Ladderfilter wurde mit vier 10,7 MHz Quarzen aufgebaut. Aus lediglich 10 Quarzen wurden die ausgewählt, die mit ihrer Resonanzfrequenz am dichtesten beieinander lagen. Der Abstand von der niedrigsten zur höchsten Resonanzfrequenz betrug etwa 20 Hz. Weitere Messungen an den Quarzen (Cs, Cp, Ls) wurden nicht durchgeführt. Zur Dimensionierung der Kondensatoren wurde das Script von http://www.wolfgang-wippermann.de/ladderfilter.pdf verwendet. Ein späterer Vergleich mit AADE Filter Design V4.5, in Ermangelung von Messwerten mit den vom Programm vorgegebenen Defaultwerten, zeigte kaum Abweichungen.
Schon der erste Versuchsaufbau brachte ein brauchbares Ergebnis, lediglich die Bandbreite wurde noch nach den Hinweisen aus dem oben genannten Script etwas verringert. Weitere Experimente mit Veränderungen der Kapazitätswerte zur Verbesserung der Filterkurve waren interessant, brachten aber letztendlich keine Verbesserung. Dafür wären wahrscheinlich erst mal weitere Messungen an den Quarzen nötig.
Zur Anpassung an 50 Ohm wurde am Ein- und Ausgang eine Transistorstufe hinzugefügt.

Hier die derzeitige Filterkurve nach Aufbau auf einer Leiterplatte:

Gegenüber dem Versuchsaufbau hat sich das "Dach" der Filterkurve etwas verbessert, der Abfall zu den hohen Frequenzen hin war vorher größer. Jedoch hat die Weitabselektion deutlich gelitten, erkennbar an den flach auslaufenden Filterflanken schon bei -45 bis -50 dB. Als Ursache dafür sehe ich ein ungünstiges Leiterplattenlayout, da für die Sende-/Empfangsumschaltung an Ein- und Ausgang die zwei Umschaltkontakte ein und des selben Relais verwendet werden sollten. In zukünfigen Versionen werde ich hier lieber zwei getrennte Relais verwenden, aber jetzt muss es erst mal so gehen. Die gesetzlichen Bestimmungen werden ja eingehalten, auf die Berechnung eines Shape Faktors (B-60 dB/B-6dB) muss ich jedoch verzichten.
Neues Konzept mit 5 MHz ZF
Nach dem Umbau des Transceivers auf das 10,7 MHz-Konzept ergab sich folgendes Problem: Das Sendesignal war im 40 m und 20 m Band in einigen Bereichen nicht sauber. Es handelte sich dabei um eine Interferenz zwischen dem 10,7 MHz-Signal und der 3. Harmonischen des DDS-Signals. Letztere entsteht durch die begrenzende Wirkung der Dioden des Diodenringmischers. Dabei entstand so eine Art Amplitudenmodulation. Provisorisch wurden Mischer mit dem TUF-1 und dem NE612 aufgebaut, beide brachten keine Verbesserung.
Für das 40 m Band bot sich folgende Lösung an: An Stelle des Summensignals wird das Differenzsignal genutzt. Das Signal von der DDS muss dabei im Bereich von 17,7 bis 17,9 MHz liegen. Nach der Umprogrammierung der DDS war das Sendesignal im kompletten 40 m Band sauber. Für das 20 m Band kam diese Lösung nicht in Frage, die mit 50 MHz getaktete DDS ist nur bis etwa 20 MHz einsetzbar, aber es wären Frequenzen von 24,7 bis 25,05 MHz notwendig gewesen.
Es gab also zwei Möglichkeiten: Eine höher getaktete DDS mit einem entsprechend größeren Frequenzbereich oder eine niedrigere ZF. Da das Ladderfilter ohnehin noch einmal mit einem günstigeren Leiterplattenlayout zur Verbesserung der Weitabselektion aufgebaut werden sollte, wurde die zweite Möglichkeit gewählt. Es wurde eine ZF von 5 MHz gewählt, die DDS-Frequenz für das 20 m Band liegt dabei im Bereich von 19 bis 19,35 MHz.
Folgende Arbeiten mussten also jetzt durchgeführt werden: Entwurf eines neuen Leiterplattenlayouts für das Ladderfilter. Provisorischer Aufbau des Ladderfilters zum Ermitteln der Kondensatorwerte, Vorgehen siehe oben, Aufbau auf der Leiterplatte. Umprogrammieren der DDS. Umprogrammieren der Trägerfrequenz-DDS. Umbau des ZF-Verstärkers für den Empfangszweig von 10,7 MHz auf 5 MHz.
5 MHz Ladderfilter
Die Schaltung entspricht im wesentlichen der oben abgebildeten. Die Werte der Kondensatoren haben sich geändert: 5,6pF, 39pF, 56pF, 39pF, 10pF. Mit den unterschiedlichen Werten der Kondensatoren am Ein- und Ausgang des Filters wurde die geringste Welligkeit erreicht, sie liegt etwas unter 1 dB. Die Ein- und Ausgänge werden mit zwei getrennten Relais umgeschaltet.

Im Diagramm ist zum Vergleich die Filterkurve des 10,7 MHz-Filters orange eingezeichnet. Insbesondere die rechte Filterflanke ist steiler geworden, aber auch die linke Filterflanke erreicht (im Diagramm nicht mehr mit eingezeichnet) -60 dB, der 6/60 dB Shapefaktor beträgt 5,6. Kein Spitzenwert, aber wesentliche Verbesserungen wären erst mit wesentlich höherem Messaufwand (Selektion der Quarze nicht nur nach der Frequenz) zu erreichen.
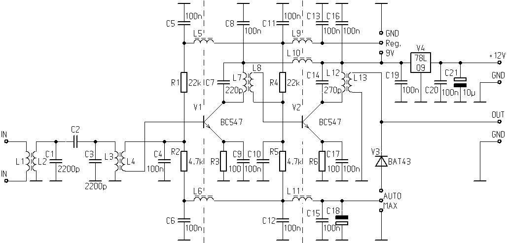
ZF-Verstärker

Die reichlich vorhandenen Drosseln und Abblockkondensatoren verhindern zuverlässig Schwingneigungen. Die Verstärkung beträgt knapp 60 dB. Die gestrichelten Linien markieren die Lage von Abschirmblechen. Der Verstärker arbeitet jedoch auch ohne diese stabil.
Der obere Jumper verbindet zur Zeit Reg. mit 9V, der untere steht auf AUTO. Damit ist eine einfache automatische Verstärkungsregelung realisiert, die allerdings erst bei Signalen größer S9 einsetzt. Später soll in Verbindung mit einem S-Meter eine schon zeitiger einsetzende Regelung realisiert werden.
Das Blockschaltbild zeigt noch einmal den derzeitigen Stand:

Geplant ist als nächstes eine automatische Verstärkungsregelung (AGC), von der Regelspannung soll die Anzeigespannung für ein S-Meter abgeleitet werden.
Normalerweise betreibe ich den Transceiver mit einer nachgeschalteten 50 Watt PA. Europaweite Verbindungen sind damit möglich, für DX hat es noch nicht gereicht. Der Empfänger ist ausreichend empfindlich, der Störpegel an der Antenne ist größer als das Eigenrauschen des Empfängers. Da das Ladderfilter auch beim Empfang eingesetzt wird, ist die Trennschärfe sehr gut. In der Praxis sind wesentlich mehr Stationen zu hören, als sendeseitig erreicht werden können.
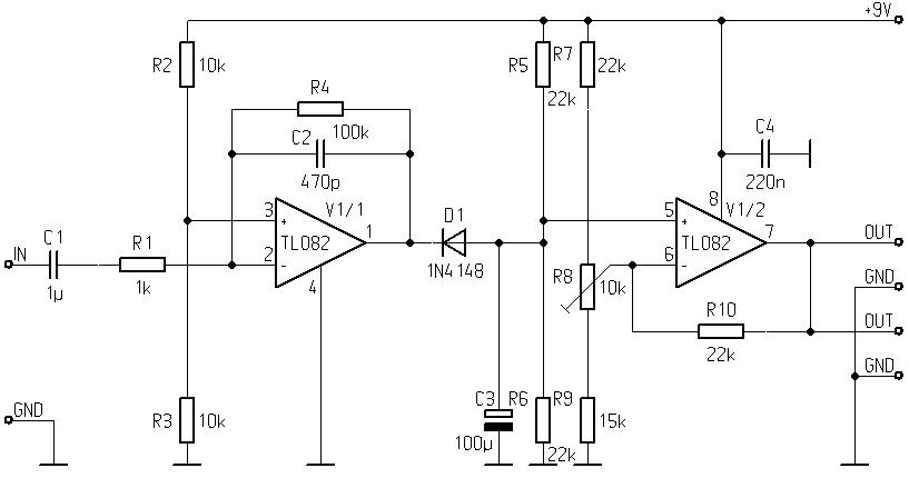
Automatic Gain Control (AGC)
Schon seit längerem wollte ich für den Transceiver eine AGC bauen, sie verhindert Gehörschäden beim übers Band drehen. Das Bild zeigt die Schaltung:

Das zu regelnde Signal wird dem NF-Verstärker vor der Lautstärkeregelung entnommen und vom ersten Operationsverstärker etwa 100-fach verstärkt. Übersteigt der Signalpegel die Flußspannung der Diode, beginnt die Eingangsspannung am Plus-Eingang des zweiten Operationsverstärkers zu sinken, damit sinkt auch die Ausgangsspannung, welche ohne Eingangssignal reichlich 7 Volt beträgt. Die Ausgangsspannung wirkt direkt auf die Basisvorspannungserzeugung des ZF-Verstärkers. Die Betriebsspannungsversorgung der AGC und die Zuführung der Regelspannung erfolgt über den 9V/Reg./GND-Steckverbinder des ZF-Verstärkers (siehe Bild oben).
S-Meter
Die Regelspannung wird außerdem für ein einfaches S-Meter verwendet. Dabei wollte ich der Empfehlung der IARU folgen, das heißt etwa S9 entsprechen 50 µV und die Abstufungen zwischen den S-Werten entsprechen 6 dB. Die Anzeige erfolgt fürs erste sehr einfach als Bandanzeige aus 4 LED's in den Stufen S5, S7, S9 und S9+10dB. Da die Regelspannung alles andere als linear verläuft, wurde für die Umsetzung der Regelspannung in S-Stufen ein einfacher PIC-Prozessor verwendet. Die Regelspannung durchläuft den A/D-Wandler, dessen Ausgangswert dann nach Belieben in S-Stufen umgesetzt werden kann.
Ob eine genauere Anzeige wünschenswert ist, wird die Praxis zeigen. Die untere Bereichsgrenze ist jedenfalls erst mal ausreichend, da der Störpegel an meiner Antenne nur unwesentlich unter S5 liegt.
wird fortgesetzt und vervollständigt...